
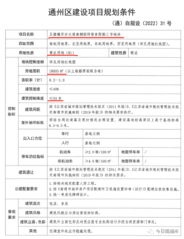
近日,通州区五接镇挂牌了一宗商业用地,地块编号为C2022-008,将于2022年8月15日出让,地块位于五接镇开沙大道南侧恒科宿舍西侧三号地块,用地性质为商业用地,用地面积为18003平方米,出让年限40年,容积率0.3-1.0,建筑密度≤40%,限高≤24米。

勘测定界图

根据项目规划条件,该地块用地面积18003㎡,容积率0.3-1.0,建筑密度≤40%,建筑控制高度≤24米,室外地坪标高须结合周边道路及现状情况合理设置,建设基地标高原则上高于基准标高0.3-0.5米。具体条件如下图所示:



根据有关事项说明,C2022-008地块将在地块成交之日起10个月内开工,约定开工之日起2年内竣工。