近日,南通地铁轨道交通1号线一期工程,顺利通过竣工验收工作,标志着轨道交通1号线一期工程建设的“大考”结束,距离开通运营又更近了一步。与此同时,南通市发改委同步发布了《关于核定南通市轨道交通票价的通知》,南通地铁票价正式确定,最低2元!南通交通利好消息不断,就在昨天,北沿江高铁初步设计正式获批,力争9月底开工。
通过竣工验收!南通地铁票价已定!开通在即,沿线9个楼盘曝光!
南通地铁轨道1号线迎来重大进展!
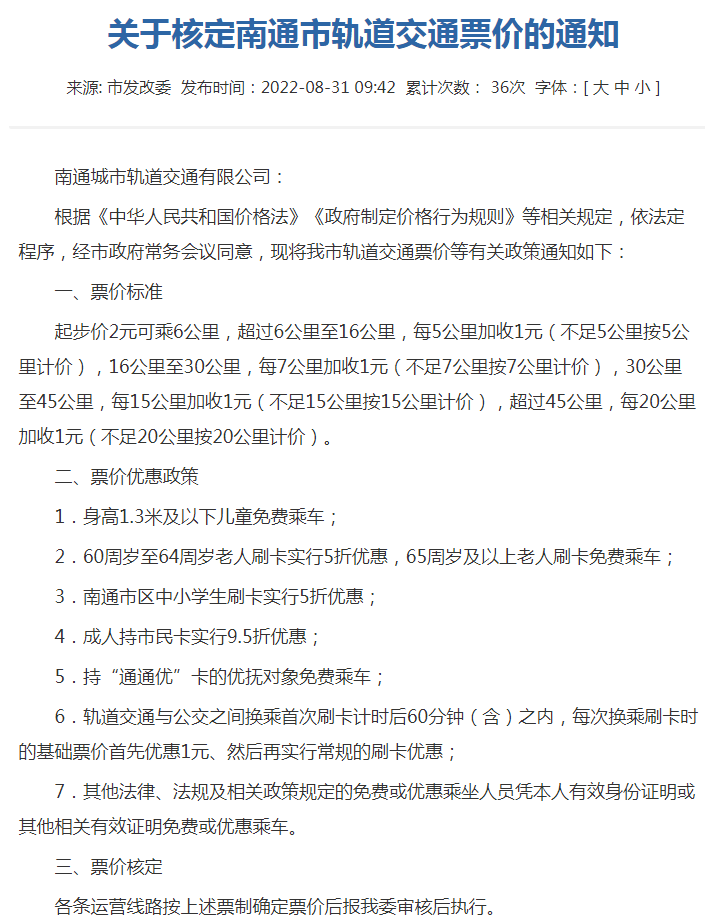
起步价2元可乘6公里,超过6公里至16公里,每5公里加收1元(不足5公里按5公里计价),16公里至30公里,每7公里加收1元(不足7公里按7公里计价),30公里至45公里,每15公里加收1元(不足15公里按15公里计价),超过45公里,每20公里加收1元(不足20公里按20公里计价)。根据《中华人民共和国价格法》《政府制定价格行为规则》等相关规定,依法定程序,经市政府常务会议同意,现将我市轨道交通票价等有关政策通知如下:起步价2元可乘6公里,超过6公里至16公里,每5公里加收1元(不足5公里按5公里计价),16公里至30公里,每7公里加收1元(不足7公里按7公里计价),30公里至45公里,每15公里加收1元(不足15公里按15公里计价),超过45公里,每20公里加收1元(不足20公里按20公里计价)。2.60周岁至64周岁老人刷卡实行5折优惠,65周岁及以上老人刷卡免费乘车;6.轨道交通与公交之间换乘首次刷卡计时后60分钟(含)之内,每次换乘刷卡时的基础票价首先优惠1元、然后再实行常规的刷卡优惠;7.其他法律、法规及相关政策规定的免费或优惠乘坐人员凭本人有效身份证明或其他相关有效证明免费或优惠乘车。各条运营线路按上述票制确定票价后报我委审核后执行。请你公司切实做好票价组织实施及相关政策宣传解释工作,落实明码标价要求,自觉接受社会监督。8月28日至30日,南通轨道公司组织开展轨道交通1号线一期工程竣工验收工作,验收委员会宣布南通轨道交通1号线一期工程顺利通过竣工验收,标志着轨道交通1号线一期工程建设的“大考”结束,距离开通初期运营的重要目标又近了一步。根据相关制度和标准要求,竣工验收是项目工程验收合格后、初期运营前,结合试运行情况,检验建设工程是否达到设计目标、标准要求的关键环节。轨道交通1号线一期工程竣工验收通过后,方可开展安全评估,办理相关许可手续,投入初期运营。
目前地铁1号线周边在售的地铁盘有9个,均价16500-28900元/㎡不等。
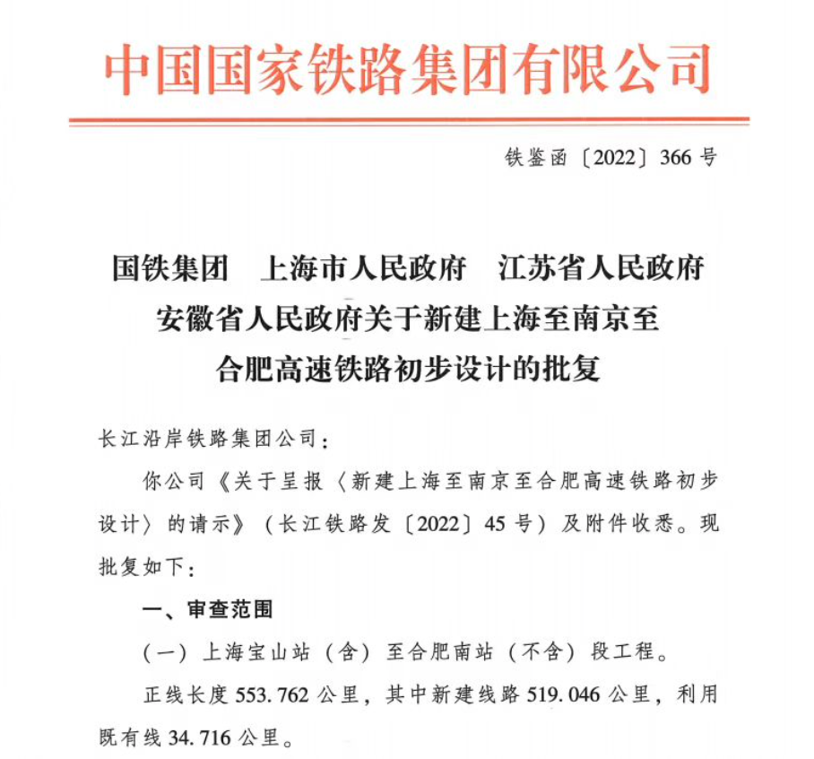
最近,国铁集团、上海市人民政府、江苏省人民政府、安徽省人民政府,正式批复新建北沿江高铁初步设计。

北沿江高铁起自上海市新建上海宝山站,经江苏省苏州市、南通市、泰州市、扬州市、南京市及安徽省滁州市、合肥市,接入既有合肥南站。项目正线全长553.762公里,其中新建线路519.046公里,利用既有铁路34.716公里,总投资1678.73亿,工期七年。全线共设上海宝山、太仓、崇明、启东西、海门北、南通、如皋西、黄桥、泰州南、扬州东、仪征北、南京北、滁州、大墅、肥东、合肥南等16座车站。

南通地区除了新增启东西、海门北、如皋西三座新高铁站之外,现有的南通站也将扩建。
- 启东西站:位于江苏省启东市北新镇、王鲍镇境内,东距启东市区 11.8km,西距临江镇13.1km,南跨沿江公路,北距沪陕高速 7km、紧邻S336省道。

- 海门北站:位于江苏省海门区三星镇汇通村、益民村境内,南距海门区13.3km,距离三星镇3.9km;北距通州区11.5km;东邻德海线(X030县道)和圩角河。结合南通新机场选址,车站位于机场跑道南侧末端。


这是南通首条东西走向的高铁大动脉,也是南通“八龙过江”交通格局中,继苏通、崇启、沪苏通、张皋、海太之后,第6条落地实施的过江通道。