限地价不限房价!吕四中学旁上新两宗优质宅地!起拍楼面价最高5601元/㎡

江苏爱心房产    来源:江苏爱心房产 2022-06-27 14:09
760

近日,

南通启东市吕四港镇挂牌2宗宅地

将于7月26日采用“限地价+摇号”方式出让

均未设新房限价。

图片


图片

地块信息


启东22017地块

地理位置:东吕四港镇吕四中学东侧

占地面积:51195㎡

容积率:1.0-1.8

起拍楼面价:5600.6元/㎡

竞拍时间:7月26日上午

图片


启东吕四港镇22018地块

地理位置:东市吕四港镇吕四中学东侧

占地面积:32399㎡

容积率:1.0-1.8

起拍楼面价:5600.3元/㎡

竞拍时间:7月26日上午

图片


规划条件


启东22017地块


根据出让公告显示该地块为一宗城镇住宅用地地块竞买实行限地价不限房价,起拍价5.161亿元,最高价限价6.451亿元,最高楼面价限价7000.5元/㎡


图片


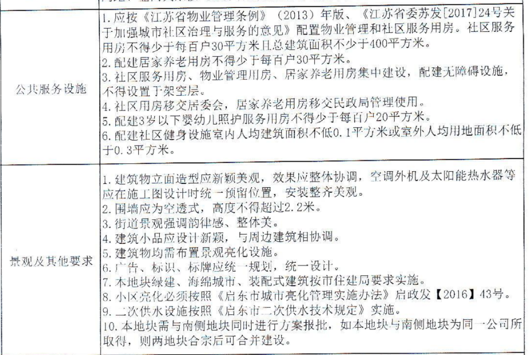
根据规划条件,地块内须配建物业管理用房、社区服务用房、居家养老用房、婴幼儿照护服务用房、社区健身设施等配套。


图片



启东吕四港镇22018地块

根据出让公告显示该地块为一宗城镇住宅用地地块竞买实限地价不限房价,起拍价3.266亿元,最高价限价4.083亿元,最高楼面价限价7001.2元/㎡


图片


此外,该地块须配建物业管理用房、社区服务用房、居家养老用房、婴幼儿照护服务用房等配套。


图片


根据规划条件,本地块需与南侧地块同时进行方案报批,如本地块与南侧地块为同一家公司取得,则两地块合宗后可合并建设。


图片

周边配套


图片

(地块卫星图)

区位交通:两宗地块东至环城东路、西至吕四中学,处于吕四港镇中心地带,交通出行十分方便;
生活配套:两宗地块西北侧有欣乐城商业街、吕四百货大楼,西侧有吕四吉麦隆生活购物广场等;
教育配套:两宗地块西侧紧邻吕四中学,周边还分布有启东市豆豆幼儿园、吕四港幼儿园、鹤城幼儿园、桂林小学、鹤城初级中学等;
医疗配套:启东市第二人民医院位于两宗地块西南侧,启东市吕四医院位于两宗地块西北侧;
运动休闲:两宗地块西北侧分布有鹤城公园,区域内还分布有中国吕四港风情区、吕洞宾塑像、蛎蚜山海洋生态旅游区等;
周边项目:两宗地块周边分布有欣乐鹤城、新吕·翰林苑、吕港家苑、鹤城苑、鹤城碧桂园等。


吕四港镇是闻名世界的吕四渔港的经济、文化、商贸中心,吕四港深水岸线长达30公里,水道动态稳定,地质条件良好,是江苏沿海不可多得的天然深水良港。


随着大通州湾建设的拉开帷幕,吕四港面临着千载难逢的历史性发展机遇。吕四港镇将呼应大港开发,配套大港开发,打造集工、贸、渔、城、旅游为一体的滨海新城。


图片


届时,这两宗地块又会花落谁家呢?我们将持续关注。


编辑者: