实力过硬!崇川区8所,通州区4所…2022,南通教育资源大爆发!

江苏爱心房产    来源:江苏爱心房产 2022-06-11 11:14
971
崇川区8所,通州区4所,通州湾、海门、如皋各1所学校传来新进展


教育资源往往决定一个板块的发展前景!


单就这两天的高考来说,相关话题就频频登上热搜榜,人们不禁又想起了“我当年的作文题是……”


其实不仅仅是高考,现在的家长从幼小衔接开始就十分重视。今年南通有哪些学校有新进展?一起来看看有没有你关注的。


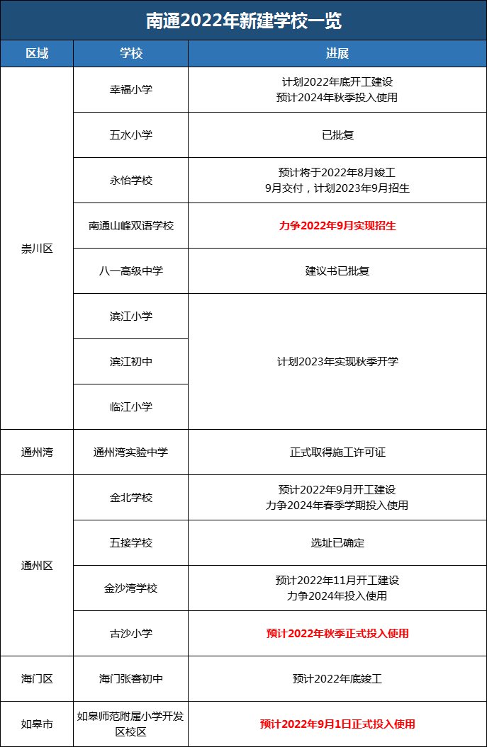
据不完全统计,2022年,南通15所学校迎来新进展,其中,4所学校预计今年9月正式投入使用


图片




崇川区


01

幸福小学


图片

示意图 仅供参考


学校位置:幸福路以南、安达路以西

办学规模:6轨36个班

最新进展计划2022年底开工建设,预计2024年秋季投入使用


图片


02

五水小学


图片

示意图 仅供参考


学校位置:中环路西、船闸路北

办学规模:7轨42个班

最新进展:五水小学新建工程项目建议书已批复



03

永怡学校


图片

示意图 仅供参考


学校位置:永怡路北、永固路南

办学规模:小学部教学楼共48个班,初中部教学楼共30个班

最新进展预计将于2022年8月竣工,9月交付,计划明年9月开始招生


图片


04

南通山峰双语学校


图片示意图 仅供参考


学校位置:通富路东、通甲河北

办学规模:从幼儿园至高中的一贯制国际化学校,可达到2000人招生规模

最新进展力争2022年9月实现招生



05

八一高级中学


图片

示意图 仅供参考


学校位置:通富路西侧、通甲路北侧、盘香路东侧、国平路南侧

办学规模:16轨48班,总投资估算4.79亿

最新进展:八一高级中学(规划名)项目建议书批复


图片


06

滨江片区三所中小学


图片

示意图 仅供参考


滨江初级中学(规划名):项目建设周期为2021-2023年,2021年底前完成立项、征地及项目建设的报批手续,2023年实现秋季开学。该学校与启秀中学实施联合办学

滨江小学(规划名):原则上项目建设周期与滨江初级中学(规划名)一致,2023年实现秋季开学。滨江小学(规划名)由通师二附联合办学。

临江小学原则上项目建设周期与滨江初级中学(规划名)一致,2023年实现秋季开学。临江小学(规划名)由通师二附联合办学。


图片



通州湾


01

通州湾实验中学


图片


学校位置:通州湾示范区云海路北、扶海路东

办学规模:8规24班

最新进展:6月2日,通州湾实验中学新建工程成功取得《建筑工程施工许可证》


图片



通州区


01

金北学校


编辑者: